国方软件, 让数据更全面,让盲区更短暂!
网站首页
产品中心
商标查询软件
商标识别手
商标数据定制
网上申请管理软件
商标智能识别查询软件
下载中心
帮助中心
典型客户
新闻中心
行业动态
公司新闻
商标统计
软件动态
关于我们
关于国方
联系我们
荣誉资质
工作机会
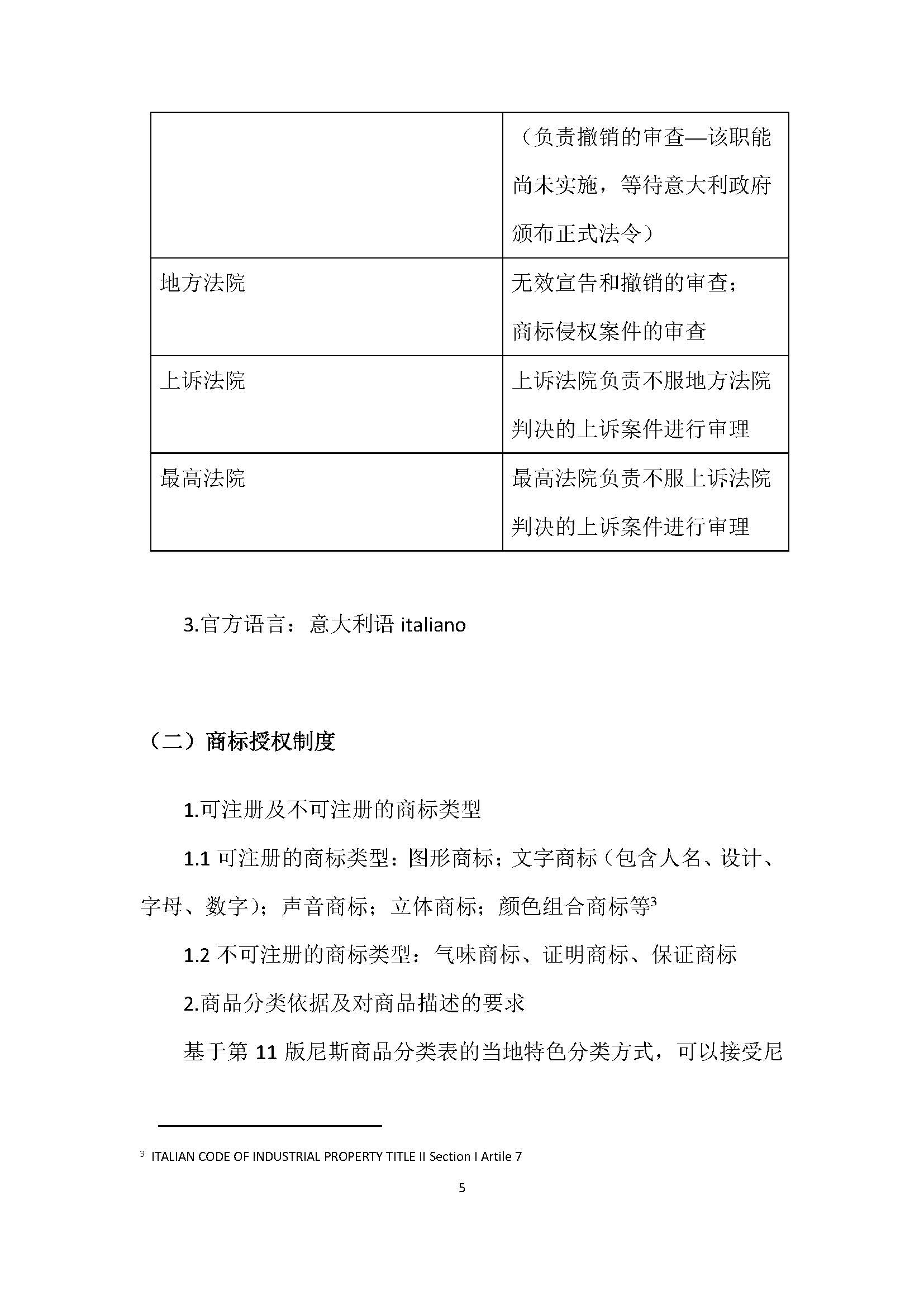
国知局:“一带一路”主要国家商标注册和维权流程介绍 (意大利)
日期:2021年05月24日 09:55:14
分享:
63.1K
商标从业人员识别下方二维码
加入商标行业交流群
阅读
2
分享
收藏
赞
在看
写下你的留言
上一篇:
国知局:“一带一路”主要国家商标注册和维权流程介绍 (...
下一篇:
国知局:“一带一路”主要国家商标注册和维权流程介绍 (...